0基础起步
不是零散知识点
企业级项目实战
可落地AI智能体
你将收获
0基础起步
不是零散知识点
企业级项目实战
可落地AI智能体
适用人群
课程介绍
一、腾飞智能助手是什么
腾飞智能助手是基于钉钉平台的AI助手,集成了大型语言模型、知识库、对话记忆储存和多种工具能力,提供智能问答、任务处理和信息检索服务。深度集成钉钉构建智能待办/日程/日志/审批系统等,实现自然语言到API的自动转换,用户操作步骤减少70%。
二、技术选型
基础架构:Flask + LangGraph(多智能体工作流架构)
大型语言模型:DeepSeek-V3(671B 满血版)
嵌入模型:BAAI/bge-m3
知识库:Qdrant(向量存储)
对话记忆存储:Redis
搜索引擎:SearchApi、Tavily
客户端:dingtalk-stream + dingtalkchatbot(钉钉机器人)
全链路监控:LangSmith
一件部署:Docker + Docker Compose
三、技术支持
1、技术文档(架构设计、开发指南、部署方案等)
2、源代码
3、视频教程
四、总体设计
1、系统架构
2、钉钉消息处理流程
3、Agent决策流程
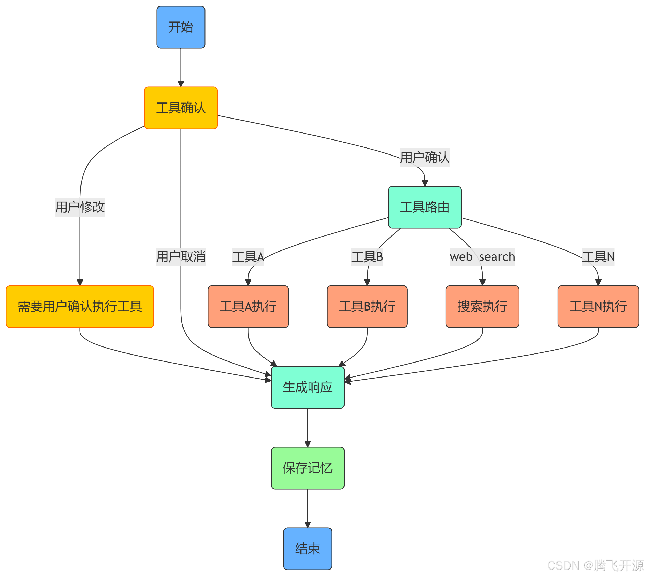
4、工具执行确认决策流程
五、核心功能
1、情感分析
利用 DeepSeek-V3 大语言模型实时分析用户输入消息,根据情感分类指标进行分类(例如:happy、sad、angry、confused、neutral等),再根据情绪强度评分标准进行评分,并且提供分析依据和评分的标准,准确率高达 92%。
2、意图识别
利用 DeepSeek-V3 大语言模型实时分析用户输入消息,根据意图分类标准(例如:聊天、指令、问题、调用工具等),通过决策流程控制准备识别用户意图,并且提供识别用户意图的依据,准确率高达 95%。
3、驱动工作流
通过计情感分析和准确识别用户意图,动态驱动Agent工作流。
聊天:根据对用户情感分析,根据情感分类和评分提供智能调整语气机制,生成符合用户情绪、结合上下文信息(对话记忆)的自然对话响应。用户产生负面情绪时钉钉创建待办响应提升 300%,显著提升用户体验。
指令:根据对用户意图识别(例如:天气、新闻、查找附近、翻译等),调用搜索工具进行实时查询,利用 DeepSeek-V3 大语言模型将实时查询数据、用户情绪、结合上下文信息(对话记忆)进行 RAG 增强的自然对话响应。
问题:根据对用户意图识别(纯知识性问题例如:LangGraph快速入门、MySQL安装教程),先从知识库(Qdrant)进行相似度检索,如果检索到结果,则利用 DeepSeek-V3 大语言模型将将检索结果、用户情绪、结合上下文信息(对话记忆)进行 RAG 增强的自然对话响应;否则调用搜索工具进行实时查询,利用 DeepSeek-V3 大语言模型将实时查询数据、用户情绪、结合上下文信息(对话记忆)进行 RAG 增强的自然对话响应。
调用工具:根据对用户意图识别(例如钉钉工具:待办、日程、日志、审批等),通过LLM指令解析实现待办/日程/日志/审批的自动化管理(支持15种语义场景),工具调用成功率达98.5%,减少用户操作路径50%以上。
4、知识库构建
使用本地上传和网页批量抓取的方式,并整合Qdrant(向量存储)来构建的知识库,利用DeepSeek大模型进行RAG增强问答,准确率提升至95%。
5、对话记忆存储
构建混合记忆架构,结合BGE-M3嵌入模型与Redis向量数据库,实现短期对话记忆(30天)与长期知识库(10万+条目)的协同检索,问答准确率提升至90%。
6、插件系统
可扩展工具框架,实现工具动态注册,构建工具节点动态图,实现工具高度复用,减低代码耦合度,提高系统可维护性和可扩展性。
7、人工干预
通过配置,工具调用前可进行人工干预,提供人机交互的用户确认机制,用户可确认、取消工具的调用,也可以对调用工具的参数进行调整后再确认是否调用。
8、可观测性
集成LangSmith实现全链路追踪,建立情感分析准确率、工具调用延迟、知识检索召回率等12项核心监控指标,推动系统迭代周期缩短40%。
9、容器化部署
基于Docker-Compose设计生产环境部署方案,优化GPU资源利用率(推理服务资源消耗降低35%),支持秒级弹性伸缩,系统可用性达99.95%。
课程目录

